SoulCoin: a UBI for healing, minted from color.

Users journal feelings → generate color sequences → mint anonymous NFTs → receive Universal Basic Income. Data remains consent-driven and privacy-first on the SoulCoin chain, closing the loop between care and livelihood.

Consent-driven, encrypted interactions stored on the SoulCoin blockchain database; data should give back.
Color → NFT → UBI: a circular, sovereign economy.

Modular Visual System

The stack aligns a semantic color layer, a GPT interaction layer, and a blockchain infrastructure layer into one participatory system.

Three-layer stack: Color Math, GPT Interface, SoulCoin Blockchain

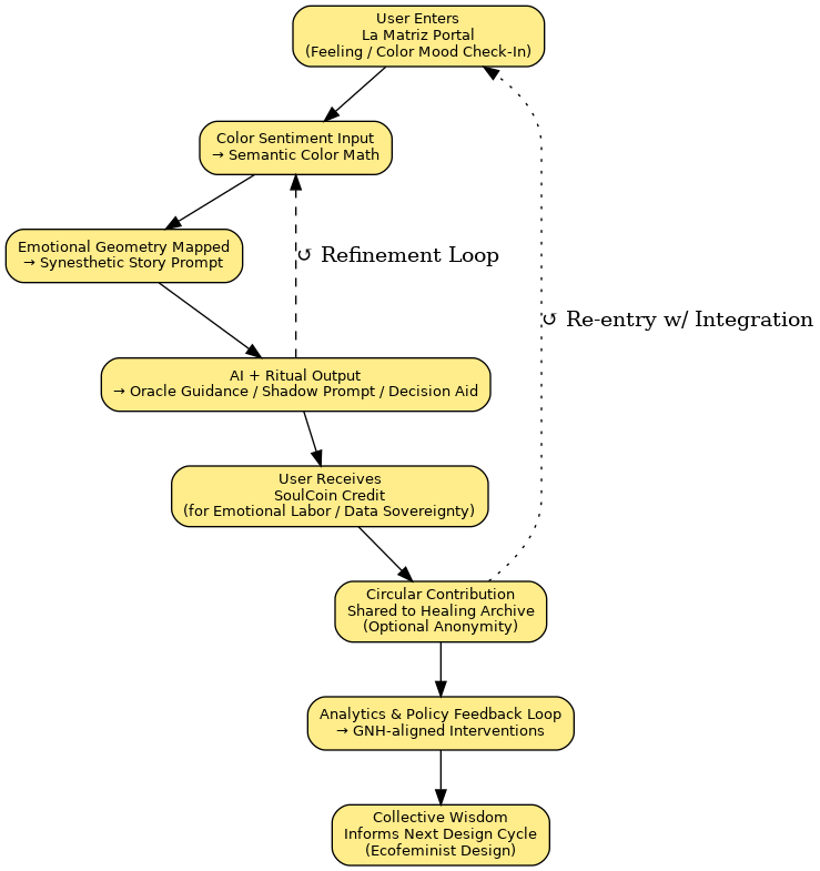
Flow of value: journal → color → NFT → UBI

User journey flowchart from check-in to UBI and archive contribution

What’s minted

Each NFT encodes: an 11-step color sequence, timestamp, coarse location (optional), and user-selected tags (e.g., rest, grief, courage). It is non-identifying by design and permissioned for research access tiers.

Payment policy

UBI disburses per consented entry, with periodic bonuses for reflection loops and community rituals. The goal is economic dignity for healing work—not extractive surveillance.

Privacy / Security

All interactions are encrypted, consent-driven, and stored on the SoulCoin blockchain database; institutional access is anonymized and audited.

Why fund this work (for cyberfeminist grantmakers)

SoulCoin operationalizes cyberfeminist principles—sovereignty, plurality, care—into infrastructure. It transforms data practices from extraction to relation by paying people for the labor of self-knowledge, while building a plural, anonymized research commons. The platform is multi-modal (text, voice, image, color), consent-driven, and explicitly designed for communities historically misread by clinical and computational systems.

Your grant dollars seed an economy where ritualized check-ins produce living policy datasets and direct income—replacing pathologizing metrics with community-led sense-making.

Total Addressable Market

TAM: $1.263B.

Sector mix: public health grants/pilots, AI research licensing, University subscriptions, and enterprise customizations, reflecting our multi-stakeholder model.

GTM & Sales Cycle

University DMU and procurement require staged engagement across advocates, IRB/legal/CISO, budget approval, and contracting; plan for 6–9 months from discovery to close.

COCA (pilot): ~$946k total; ≈$94.6k per initial client across 5 University clients and 5 municipal clients (sales, legal/IT, UI/UX, exec time, conferences, travel).

Revenue Projection for UBI

SoulCoin Expenses and Revenue Projections at Y2

  • Years simulated: 3
  • Universities captured: 0 / 665
  • Municipal pilots captured: 0 / 5
  • Grants recognized: $0 / $6,000,000 (0.0%)
  • AI Labs revenue captured: $0 / $1,090,000,000 (0.0%)
  • For researchers & public institutions

    Access an anonymized, richly layered dataset (text, voice, visuals, emotional tone, symbolic metadata) under rigorous privacy standards; publish insights that loop back to improve user care.

    For communities

    Earn UBI for emotional labor, keep agency over data, and co-author a healing archive that informs equitable interventions.

    Chromatic Veve: The Premordial Baseline

    see link for description This Substack essay outlines the WIP database cosmology behind Physical Magnetism — a chromesthetic veve for a spiritual–computational grounding system for emotional AI. It narrates the primordial sequence work that later will became Semantic Color Math.

    Read on Substack →

    Sovereign Hash Algorithm & Protocol Design

    A research-forward proposal describing a privacy-preserving, consent-based blockchain protocol for decentralized mental health data — the cryptographic logic that underpins SoulCoin’s governance and UBI distribution.

    Read the protocol →

    Let’s build a cyberfeminist UBI for healing.